小胶质细胞是中枢神经系统中的巨噬细胞和免疫细胞。生理状态下,小胶质细胞的形态呈分枝状,当受到病理因素刺激后,小胶质细胞被激活,形态转变为阿米巴状或圆形,并产生大量肿瘤坏死因子-α (INF-α)、白介素-1β (IL-1β)等促炎因子,加重脑组织损伤口[1]。研究表明,在颅内压增高环境下,小胶质细胞被激活并发挥了重要作用,其参与了对神经系统的二次损伤,加重病情[2]。但在临床上,诸如脑水肿、颅脑外伤、颅内占位等引起颅内压增高环境下,影响小胶质细胞激活和促炎因子表达的因素较多,而其中单一的“压力”因素对小胶质细胞表达TNF-α、IL-1β有何影响,尚不得而知。本研究自在探讨高压力对体外培养的BV2小胶质细胞INF-α和IL-1β表达的影响,为进一步探讨颅内高压诱导中枢神经系统二次损伤的相关机制提供理论依据。
1 材料与方法 1.1 试剂高糖DMEM培养基(cat. No. 8117046)、澳洲胎牛血清(cat. No. FBS-52A)购于美国Gibco公司。INF-α (cat. No. 11948)、IL-1β (cat. No. ab9722)、β-actin (cat. No. 3700S)、Iba1(cat. No. ab178847)等一抗抗体购于Cell Signaling Technology公司和abcam公司。山羊抗兔IgG(cat. No. A23320、山羊抗鼠IgG(cat. No A23210)驴抗兔荧光二抗(cat. No. A31572)、驴抗鼠荧光二抗(cat. No. ab150129)购于Cell Signaling Technology公司和abcam公司。PBS(cat. 1o.)、TBS粉末购于武汉博士德生物公司。甘氨酸(cat. No. 1275GR500)、Tnis(cat. No. 115GR500)、SDS(cat. No. 3250GR500)购于德国Biofross公司。甲醇购于广州化学试剂公司。4%多聚甲醛购于广州一科生物科技有限公司。
1.2 细胞和分组实验用细胞为BV2小胶质细胞(齐氏生物,中国,cat. No. 7-1502)。齐氏生物提供的BV2小胶质细胞是用携带癌基因v-raf/v-myc的反转录病毒J2感染原代培养的小鼠小胶质细胞而获得的永生细胞系,该细胞系不仅高度纯化,而且基本具备了原代培养的小胶质细胞的形态学、表型以及各项功能特点,并广泛应用于各项研究[3]。使用自制加压装置干预体外培养的BV2小胶质细胞。30 mmHg(1 mmHg=0.133 kpa)的压力干预BV2小胶质细胞,根据干预时间随机分组包括:对照组、6 h组、12 h组、24 h组;应用不同压力干预BV2小胶质细胞24 h,随机分组包括:对照组、20 mmHg组、25 mmHg组、30 mmHg组和35 mmHg组。
1.3 Western Blot检测按总蛋白提取试剂盒说明书提取细胞总蛋白。干预结束后吸弃细胞培养基并用37℃PBS漂洗3遍;加入总蛋白提取液,冰上静置15 min,冰上刮取细胞;低温高速离心后取上清即为提取的蛋白。用BCA蛋白检测试剂盒,检测蛋白浓度,用组织裂解液把各组蛋白浓度配平到1 μg/μL。100 ℃变性蛋白后按顺序将蛋白样品加入上样孔中,进行聚丙烯酰胺凝胶电泳。结束电泳后,将凝胶中的蛋白通过湿转到PVDF膜上;用5%脱脂奶粉封闭1 h;将PVDF膜裁剪后分别放入IL-1β、TNF-α、β-actin抗体工作液中,4℃孵育过夜;第二天室温孵育二抗1 h后,ImageQuant LAS 500显影仪曝光显影,FluorChem 8900软件分析各条带灰度值。
1.4 免疫荧光检测制作BV2小胶质细胞玻璃爬片,干预结束后吸弃细胞培养基并用PBS漂洗;4%多聚甲醛固定爬片20 min;5%BSA(含0.1% Triton X-100)室温封闭30 min;加入一抗TNF-α(1:100)、IL-1β(1:100),Iba1(1:100),4℃条件下孵育过夜;第二天加入二抗(1:100),室温条件下孵育1 h;用抗荧光淬灭封片剂(含DAPI)封片;置于荧光显微镜下拍照。
1.5 统计学方法实验数据采用SPSS 20.0进行统计分析。数据采用均数±标准差(Mean±SD)表示。多组数据间比较用单因素方差分析,两两比较用LSD-t检验,以P < 0.05为差异具有统计学意义。
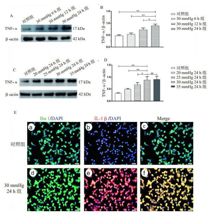
2 结果 2.1 高压力上调BV2小胶质细胞TNF-α的表达Western Blot结果显示:30 mmHg压力处理BV2小胶质细胞24 h后,TNF-α的表达明显高于对照组(P < 0.01)、6 h组(P < 0.01)和12 h组(P < 0.05)。见图A, B。30 mmHg组TNF-α的表达水平明显高于对照组(P < 0.01)、20 mmHg组(P < 0.01)、25 mmHg组(P < 0.05)。30 mmHg组与35 mmHg组比较,TNF-α的表达差异无统计学意义(P > 0.05)。见图 1C, D。免疫荧光结果显示:与对照组比较,30 mmHg压力处理后BV2小胶质细胞红色荧光的表达强度(TNF-α的表达)明显升高。见图 1E。
|
| A-D:Western Blot t检测各组TNF-α蛋白表达,aP < 0.05,bP < 0.01,nsP > 0.05; E: Iba1+小胶质细胞(a、d,绿色),TNF-α(b、e,红色),TNF-α和小胶质细胞的共定位(c、f);水平标尺:10 μm 图 1 高压力上调BV2小胶质细胞TNF-α的表达(n=3) Fig 1 High pressure up-regulated TNF-α expression of BV2 microglia |
|
|
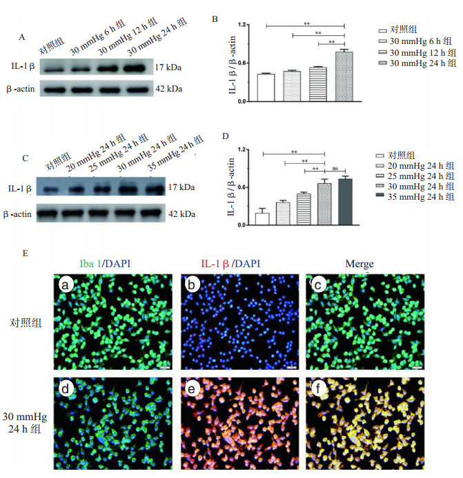
Western Blot结果显示:30 mmHg压力处理BV2小胶质细胞24 h后,IL-1β的表达明显高于对照组(P < 0.01)、6 h组(P < 0.01)和12 h组(P < 0.01)。见图 2A, B。30 mmHg组IL-1β的表达水平明显高于对照组(P < 0.01)、20 mmHg组(P < 0.01)、25 mmHg组(P < 0.01)。30 mmHg组与35 mmHg组比较,IL-1β的表达差异无统计学意义(P > 0.05)。见图 2C, D。免疫荧光结果显示:与对照组比较,30 mmHg压力处理后BV2小胶质细胞红色荧光的表达强度(IL-1β的表达)明显升高。见图 2E。
|
| A-D: Western Blot检测各组IL-1β蛋白表达,aP < 0.01,nssP > 0.05; E:Iba1+小胶质细胞(a、d,绿色),IL-1β(b、e,红色),IL-1β和小胶质细胞的共定位(c、f); 水平标尺:10 μm 图 2 高压力上调BV2小胶质细胞IL-1β的表达(n=3) Fig 2 High pressure up-regulated IL-1β expression of BV2 microglia |
|
|
小胶质细胞被认为是中枢神经系统的的巨噬细胞和免疫细胞,主要参与中枢神经炎症反应的调节,是导致中枢神经系统二次损伤的重要原因[1]。在本研究中,不同压力梯度处理BV2小胶质细胞后,导致其表达TNF-α、IL-1β β明显上调;30 mmHg的压力处理24 h后TNF-α、IL-1β的表达水平达到峰值。在先前的报道中[4-5],青光眼诱发的眼内压升高可导致视网膜上的小胶质细胞激活,伴随着小胶质细胞的增值、形态呈阿米巴状改变、上调TNF-α和IL-1β等促炎促炎因子的表达。而且TNF-α和IL-1β的表达水平与眼底神经的损伤程度明显相关。这与本研究高压力导致体外培养BV2小胶质细胞激活,上调促炎因子表达的结果一致。
报道显示,细菌结构物质、异常内源性蛋白、细胞因子和物理刺激等均可激活小胶质细胞[6-9]。小胶质细胞被激活后可上调促炎因子的表达,加重神经功能损伤[10-12]。颅内高压是脑出血、脑梗死、颅内肿瘤等基础疾病的继发改变,但高压力能否作为独立的物理刺激,直接激活小胶质细胞,并促进TNF-α、IL-1β的表达,尚未见报道。本研究发现,当体外培养的BV2小胶质细胞暴露于高气压环境下时,其表达促炎因子TNF-α、IL-1β的水平明显升高。提示高压力可作为独立的危险因素直接激活大脑小胶质细胞,上调促炎因子的表达。可见,颅内压升高后,大脑小胶质细胞的激活、促炎因子的表达上调,是患者中枢神经炎症反应和神经功能损伤的重要原因。此外,本实验的结果亦提示,在一定范围内,压力越高、加压时间越长,BV2小胶质细胞TNF-α、IL-1β的表达水平越高。因此,在临床工作中,积极的颅内压管理有利于控制患者中枢神经系统炎症反应,恢复神经功能。但本实验只揭示了高压力可促进体外培养的小胶质细胞促炎因子的表达,具体的信号通路有待进一步研究。
综上所述,小胶质细胞诱导中枢神经炎症反应是颅内高压患者神经功能损伤的重要原因。本研究证实了高压力可上调BV2小胶质细胞TNF-α、IL-1β的表达,为颅内高压患者神经功能损伤的防治提供了理论依据。
| [1] | Ginhoux F, Lim S, Hoeffel G, et al. Origin nand differentiation of microglia[J]. Front Cell Neurosci, 2013, 7: 45. DOI:10.3389/fncel.2013.00045 |
| [2] | Lynch MA, Piazza A. Neroinflanmatoary changes increase the impact of stressors on neuronal function[J]. Biochem Soc Trans, 2009, 37(1): 303-307. DOI:10.1042/bst0370303 |
| [3] | Ding HG, Deng YY, Yang RQ, et al. Hypercapnia induces IL-1β overproduction via activation of NLRP3 inflammasome: implication in cognitive impairment in hypoxemic adult rats[J]. J Neuroinflammation, 2018, 15(1): 4. DOI:10.1186/s12974-017-1051-y |
| [4] | Gallego BI, Salazar JJ, Hoz RD, et al. IOP induces upregulation of GFAP and MHC-Ⅱ and microglia reactivity in mice retina contralateral to experimental glaucoma[J]. J Neuroinflammation, 2012, 9(1): 92. DOI:10.1186/1742-2094-9-92 |
| [5] | Gallego B, Salazar JJ, De Hoz R, et al. Microglia in mice retina contralateral to experimental glaucoma exhibit qualitative signs of activation in all retinal layers[J]. Acta Ophthalmologica, 2015, 92(s253): 0-0. DOI:10.1111/j.1755-3768.2014.1673.x |
| [6] | Yang X, He G, Hao Y, et al. The role of the JAK2-STAT3 pathway in pro-inflammatory responses of EMF-stimulated N9 microglial cells[J]. J Neuroinflammation, 2010, 7: 54. DOI:10.1186/1742-2094-7-54 |
| [7] | Radler ME, Hale MW, Kent S. Calorie restriction attenuates lipopolysaccharide (LPS)-induced microglial activation in discrete regions of the hypothalamus and the subfornical organ[J]. Brain Behav Immun, 2014, 38: 13-24. DOI:10.1016/j.bbi.2013.11.014 |
| [8] | Jin S, Kim JG, Park JW, et al. Hypothalamic ILR2 tiggers sickness behavior via a microglia-neuronal axis[J]. Sci Rep, 2016, 6: 29424. DOI:10.1038/srep29424 |
| [9] | Hoogland I, Westhoff D, Engelen-Lee JY, et al. Microglial activation after systemic stimulation with lipopolysaccharide and escherichia coli[J]. Front Cell Neurosci, 2018, 12: 110. DOI:10.3389/fncel.2018.00110 |
| [10] | Kim MJ, Cho JH, Cho JH P, et al. Impact of hyperthermia before and during ischemia-reperfusion on neuronal damage and gliosis in the gerbil hippocampus induced by transient cerebral ischemia[J]. J Neurol Sci, 2015, 348(1/2): 101-110. DOI:10.1016/j.jns.2014.11.015 |
| [11] | Fismen L, Hjelde A, Svardal AM, et al. Differential effects on nitric oxide synthase, heat shock kproteins sand dglutathione ein nhuman nendothelial cells sexposed to heat stress and simulated diving[J]. Eur J Appl Physiol, 2012, 112: 2717-2725. DOI:10.1007/s00421-011-2241-4 |
| [12] | Block ML, Zecca L, Hong JS. Microglia-mediated neurotoxicity: uncovering the molecular mechanisms[J]. Nat Rev Neurosci, 2007, 8(1): 57-69. DOI:10.1038/nrn2038 |
2019, Vol. 28



